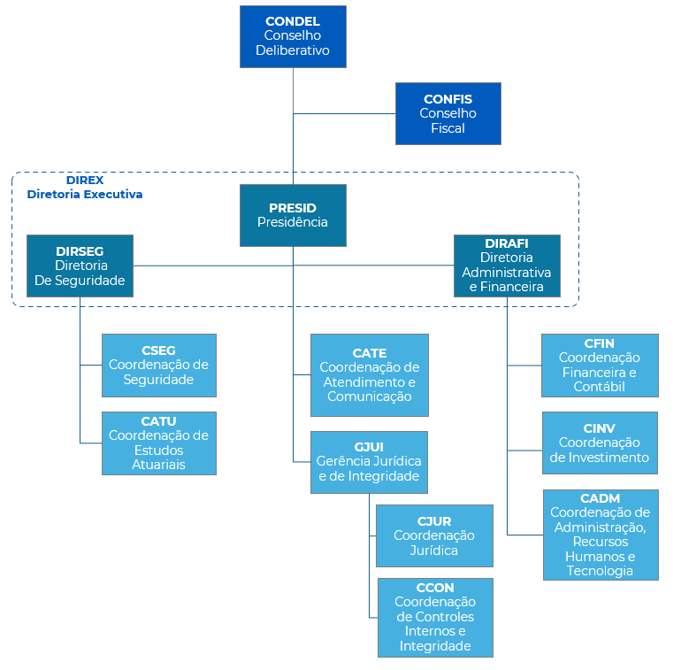
A estrutura organizacional do Portus possui órgãos de gestão e de controle com distintos papéis, que constituem seu sistema de Governança Corporativa. Esses órgãos são a Diretoria Executiva, o Conselho Deliberativo e o Conselho Fiscal.

A Diretoria Executiva é composta de três membros: diretor Presidente, diretor Administrativo e Financeiro e diretor de Seguridade.

O Conselho Deliberativo é composto por seis membros titulares e respectivos suplentes. Três são eleitos pelos participantes ativos e assistidos, e outros três indicados pelas Patrocinadoras. Já o Conselho Fiscal é formado por quatro membros titulares e respectivos suplentes, dos quais dois são eleitos por participantes ativos e assistidos, e dois indicados pelas Patrocinadoras.

Veja o organograma do Portus e quem compõe essa estrutura:


Portus Instituto de Seguridade Social


Carregando...

WhatsApp